首页
美丽鄯善
政务公开
互动交流
政务服务
专题专栏
无障碍
登录
|
注册
进入老年模式
索引号:010603120/2025-00898
发布机构:鄯善县人民政府办公室
发文字号:鄯政干〔2025〕
10
号
公开日期:
2025-08-12 16:28
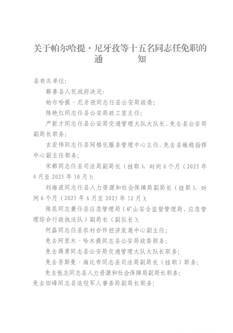
鄯政干〔2025〕10号 关于帕尔哈提·尼牙孜等十五名同志任免职的通知
发布时间:
2025-08-12 16:28
文章来源:鄯善县人民政府办公室
浏览次数:
发布机构: