首页
美丽鄯善
政务公开
互动交流
政务服务
专题专栏
无障碍
登录
|
注册
进入老年模式
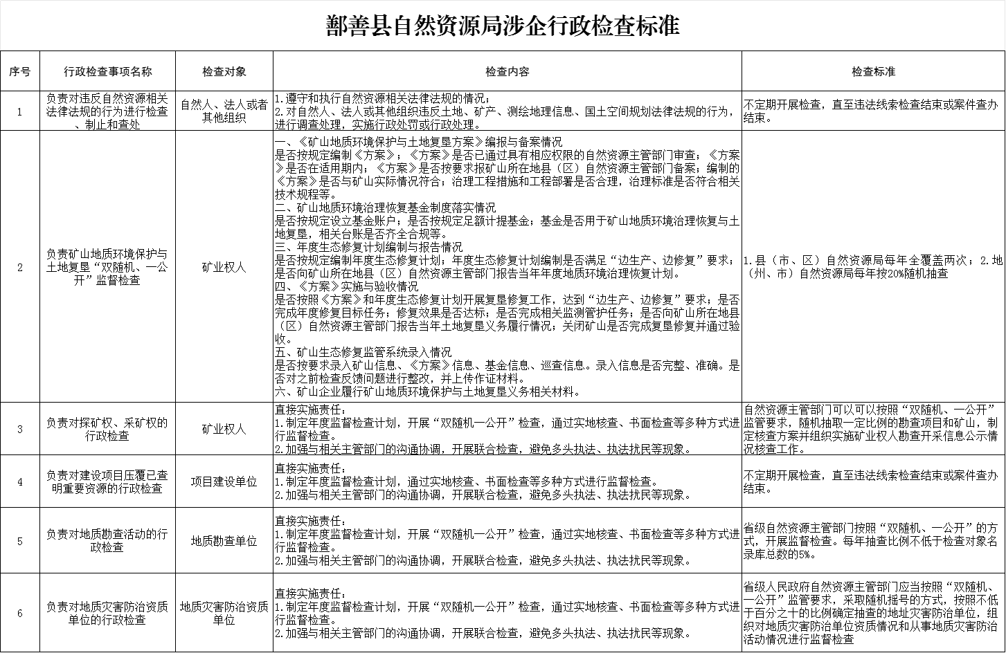
鄯善县自然资源局涉企行政检查标准
发布时间:
2025-08-07 12:59
文章来源:鄯善县自然资源局
浏览次数:
发布机构: